Physical Address
304 North Cardinal St.
Dorchester Center, MA 02124
Physical Address
304 North Cardinal St.
Dorchester Center, MA 02124

江西、陕西、北京、辽宁、山东等五个省市,19家餐饮行业协会纷纷发布公开信,呼吁美团等外卖平台降低佣金,「不做餐饮行业的“掠夺者”,做产业发展的“供应者”」,不能倒逼商家“降质求生”,给市井烟火气的中小餐馆、特色餐馆一些活路,让好餐厅能活下去!

文/柳华芳 「小芳侠」·出品
315变了,过去的315 是消费者维权,今年的 315商家维权也让人扼腕叹息。
315前夕,餐饮外卖行业成为全社会焦点,后厨乱象被媒体和外卖小哥曝光,“杨铭宇黄焖鸡”一夜塌方,惊动了国务院食安办。
江西、陕西、北京、辽宁、山东等五个省市,19家餐饮行业协会纷纷发布公开信,呼吁美团等外卖平台降低佣金,「不做餐饮行业的“掠夺者”,做产业发展的“供应者”」,不能倒逼商家“降质求生”,给市井烟火气的中小餐馆、特色餐馆一些活路,让好餐厅能活下去!

美团外卖官方透露的实际商户佣金为6%-8%,很多餐馆真实遭遇的综合佣金却高达20%-26%(协会数据)。大量餐饮业商家正在经历至暗时刻,餐饮协会多年的呼吁之声淹没在网络中。
餐饮企业生存维艰,外卖餐食丑闻频出,餐饮业生态出现劣币驱逐良币,外卖生态的乱象让人触目惊心。如果再不行动起来,餐饮外卖行业可能出现系统性危机,消费者的信任正在被透支。
3 月 11 日,滨州市饭店烹饪餐饮协会发文《关于呼吁外卖平台降低佣金 助力本市提高消费质量的倡议书》,协会不断收到各类餐饮企业关于美团等外卖平台 20%-26% 佣金费率的反馈,呼吁主流外卖平台带头降佣,降低经营成本,鼓励“一店一品”,助力打造“品质生活之城”。

3 月 12 日,大连市餐饮行业协会(美食文化协会、旅游协会、厨艺发展研究会)四大协会联名发起倡议书,过高费率之下约70%以上的餐饮商户和近 90%的社区小微餐馆面临经营压力,呼吁外卖平台降低佣金等服务费、助力城市消费提质升级。
3 月 13 日,江西省餐饮协会印发倡议书,呼吁美团等主流外卖平台降低佣金服务费,推动行业高质量发展。陕西省餐饮联合会发布公开信,呼吁餐饮企业与平台共同维护市场秩序,反对“流量绑架”,保障餐饮企业可持续发展,推动行业良性发展。

3 月 14 日,北京市大兴区餐饮行业协会发文,指出“有些餐馆为支付高昂的佣金,不得不削减食材成本,影响了餐饮品质和消费者体验”,呼吁美团等主流外卖平台优化佣金机制,对社区餐厅、小微商户进行见面,推行差异化佣金策略等等。

外卖应该是餐饮生态的有机组成,而不是流量绑架,需要可持续发展、命运共同体的科技向善。外卖行业不应成为餐饮行业的“掠夺者”,而应该是促进产业发展的“共赢者”;加强行业自律,推动餐饮企业在提升品质、优化服务方面共同努力。
笔者进行了一番搜索,发现各地餐饮行业协会多年以来一直在大声疾呼,早在2020 年广东餐饮行业协会便在发声敦促美团降佣。降佣涉及到各方利益,多年以来一直处于博弈状态,可以肯定地是:“降质求生”是邪路,损害消费者体验是绝路。
降佣不是商业谈判,守住市井烟火气
数字化赋能,不要异化成“流量税”
看到一篇新华网题为《期待外卖“降佣”提质 助建“品质生活之城”》的新闻评论,观点非常深刻到位,外卖降佣提质是餐饮业的呼声,最终要破解外卖平台、商户、消费者之间的利益困局。
据新华网报道,滨州坐拥1.8万家餐饮店,既有鲁菜老字号,也有街头巷尾的市井小馆。有相当一部分小微商户因外卖平台高佣金处于亏损边缘,被迫在“涨价赶客”与“降质求生”间挣扎。

北京大兴区、滨州市的餐饮协会都讲到了平台佣金机制倒逼商家“降质求生”,这是一个很严重的问题,如果外卖生态不得到纠偏,消费者的外卖餐食质量会越来越来差,这不仅是道德问题,更是成本问题。
美团外卖佣金费率,这个在网上争论很多,官方数字是 6%-8%,但是,各地餐饮行业协会反映很多餐馆的美团外卖综合费用是 20%-26%。
为何差别如此之大,除去技术服务费这种容易理解的费率,更多的隐形综合费用是各种补贴活动,看似是美团平台在补贴,费用成本却是餐馆们来承担。对于中小餐馆来说,不参加活动,不给流量,参加活动,可能白忙活一场,算算自己还不赚钱。

外卖平台是类似于淘宝天猫之类的纯互联网平台,外卖骑手是外包模式,自身属于相对轻资产运营模式,高高在上,只看到 GMV 数字之类,看不到基层的生存维艰。本质上,是既要又要的问题,平台既要高增长和交易规模,又要保证平台自身的利润率,把营销压力和成本变相推压到了末端的芸芸商家。
不可否认,美团、饿了么等外卖平台提供了大量就业托底机会,同时,我们也不能忽视,如果餐饮业走向劣币驱逐良币、劣质驱逐品质,那么,餐饮业会倒闭多少家、失业多少人。要算生态健康的大账本,而不能只算外卖平台的小账本。
如果把特色餐厅、优秀厨师倒逼成低端低质的水平,那么,餐饮业是完全没有尊严的,厨师也是没有尊严的。在高房租、高人力成本、高外卖平台佣金的三座大山之下,餐饮业一不留神会沦为创业黑洞。
正如北京大兴区、滨州市的餐饮协会所讲,深夜食堂、老字号、非遗美食、一城一品等等特色化、多样化的美食文化,很多都是夫妻店,是真正的市井烟火气,是不可能干得过流量和规模化的连锁店的,理应推行差异化的外卖平台佣金机制,不能简单粗暴。
美团现在处于外卖市场的垄断地位,应该吸取阿里的经验教训,不应过于取悦资本市场,更应该关注餐饮业大生态的健康,倾听基层的声音。
如果外卖平台的机制和杠杆一直是平台利益最大化,那么,餐饮业会变得无趣和同质化、工业化,年轻人的味蕾可能被高油、高盐的低质外卖所毁掉。
杨铭宇黄焖鸡后厨乱象,惊动了国务院食安办
生态扭曲,恶性循环
近日,“杨铭宇黄焖鸡”一夜崩塌,外卖小哥各种曝光,新京报记者暗访曝光了后厨乱象,曝光了多家加盟店“使用存放多天的发酸食材,顾客食用后的剩菜回收再加工售卖,隔夜发黑的牛肉加色素后冒充新鲜牛肉”等严重问题,可谓是触目惊心、耸人听闻。
杨铭宇黄焖鸡是规模很大的连锁品牌,全国门店高达近6000家,布局全国超500个城市,还是美团的战略合作伙伴,每天外卖订单规模可能是非常大的数字。那么,“杨铭宇黄焖鸡后厨乱象”问题是杨铭宇黄焖鸡的普遍性管理真空,还是个别加盟店问题呢?

“杨铭宇黄焖鸡后厨乱象”引发了全网热议,甚至惊动了国务院食安办,说明问题有多么严重,有多少消费者已经食用了不洁黄焖鸡餐食,又怎么补偿消费者,一切还都是问号。

短视频平台上时常有外卖小哥反映黄焖鸡问题,外卖平台为什么没有提早干预和治理。不久前,美团官方发文,治理平台上的幽灵外卖问题,那么,为什么会出现大量幽灵外卖,又有多少幽灵外卖的餐食进了消费者的肠胃呢?
“杨铭宇黄焖鸡后厨乱象”+幽灵外卖治理,说明了美团等主流外卖平台的餐饮生态已经出现了严重扭曲,餐饮外卖的品质、安全完全处于无人监管、恶性循环的野蛮生长状态。

当前,AI 、通信、区块链等技术非常先进,外卖配送什么距离能精确到米级,那么,难道没有技术能做到监管和治理外卖餐食的制作加工么?当杨铭宇黄焖鸡这样的大型连锁品牌都出现低级、严重的餐食安全问题,那么,消费者又该相信谁呢?
各地餐饮行业协会在 315 前夕密集发声,是在为餐饮行业的健康未来发声,也是在为沉默的广大消费者发声。被曝光的“杨铭宇黄焖鸡后厨乱象”,已经不是缺斤少两、降低食材质量的问题,而是到了违法犯罪、危害群众安全的地步。
餐饮是民生大事,外卖平台要有社会担当
2025 年,国家层面提出:强化行业自律,防止“内卷式”恶性竞争。
竞争是好事儿,恶性竞争不是好事儿,没有生态底线的内卷是很可怕的,甚至是灾难性的。
互联网平台具有超级入口的天然优势,是流量分配的权力算法拥有者,科技向善是反内卷的人文底色。无论是电商平台,还是外卖平台,都要大格局、大视野、大担当,因为超级平台是服务全民的社会平台,不单纯的是商业利益载体。
服务业是社会结构的基本面,餐饮业是服务业的基本面,外卖平台应该融入餐饮大生态,而不是外卖平台支配餐饮大生态。
消费者的餐食安全和品质,是最基础的民生问题,美团们应该以消费者为中心、旅行社会责任,减轻商家负担,用平台规则引导餐饮外卖生态走向正向循环,而不是恶性循环的向下卷。

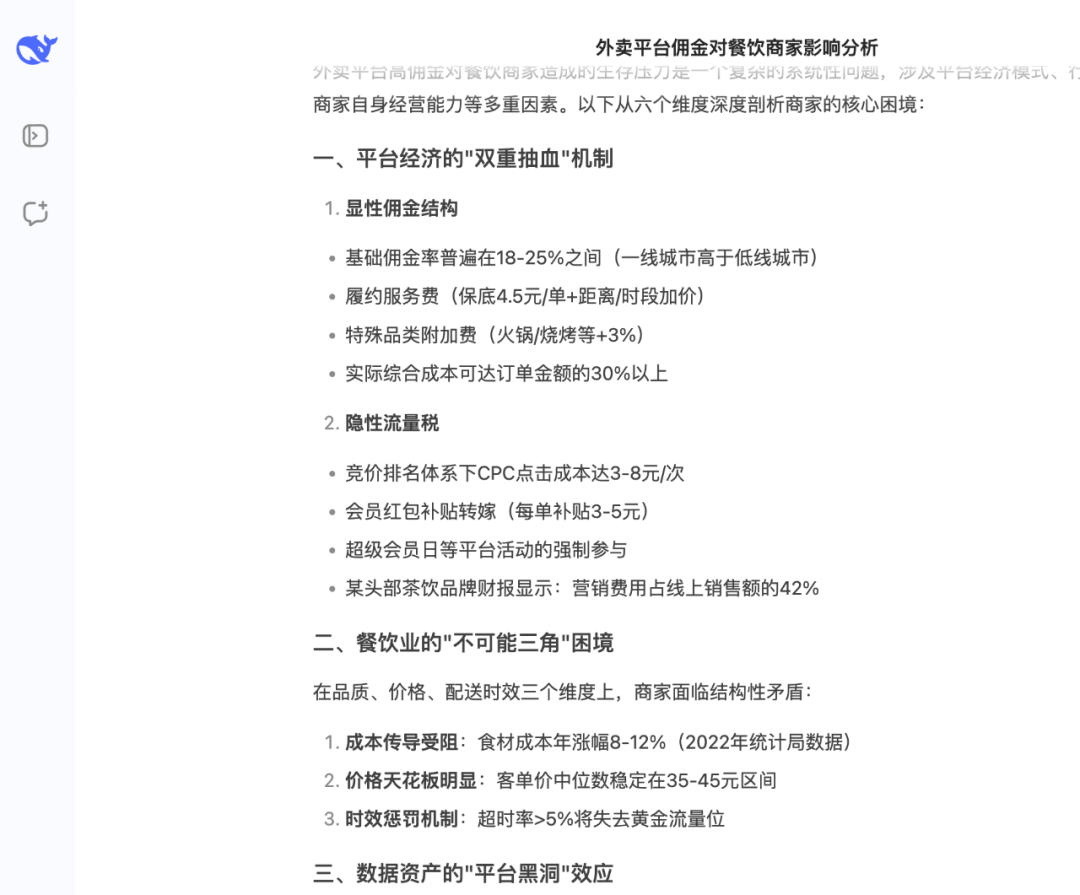
DeepSeek的分析更加深刻
美团、饿了么等主流外卖平台,都是一路打过来的,竞争十分激烈,平台也有自己的诉求和压力。但是,涸泽而渔更是没有未来的,餐饮门店的问题不止是门店问题,平台生态的引擎和杠杆作用十分关键。
在国家反内卷的大时代背景之下,笔者认为,负责任的平台或企业家应该将社会生态大格局放在首位,让外卖平台成为消费复苏、餐饮业升级的驱动引擎,而不应该成为低层次内卷、绞杀生态多样化、价值链扭曲的“平台流量税”。
DeepSeek分析很深刻,平台与商家本质上是"数字地主与佃农"的新型生产关系:
在技术与人文的科技时代,平台生态并非死结,要创造平台和生态商家的共赢局面,需要从技术创新、规则创新、模式创新等维度进行共同破局,不能让餐饮业退化成"外卖加工厂",应该共同进化、共享成果,走向数字化的"餐饮服务商"。